مركز رشد واحدهاي فناوري فراوردهاي دارويي

 

فرم درخواست صدور/ تمديد پروانه ساخت و بسته بندي

 

فرم درخواست جهت حمايت از گواهینامه ثبت اختراع

                                              جهت در يافت فرم کليک نماييد

 

فلو چارت ثبت مالكيت فكري 

 جهت دريافت فلوچارت کليک نماييد

 

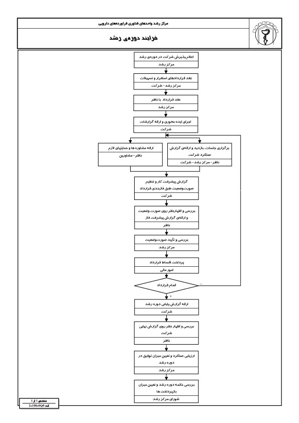
فرایند دوره‌ی رشد